DE2直流双驱动器 伺服驱动器
DE2直流双驱动器 伺服驱动器


•具有一拖二功能(一个驱动器驱动两个电机);


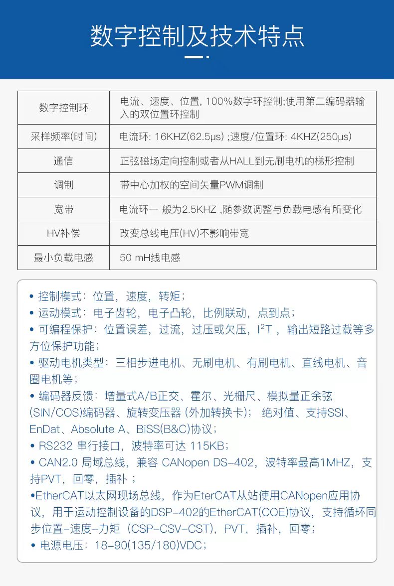
•控制模式:位置,速度,转矩;


•运动模式:电子齿轮,比例联动,点到点;


•驱动电机类型:无刷伺服电机、有刷电机、直线电机、音圈电机等;


•是一款直流供电、通用、高性能、结构紧凑的全数字伺服双驱动控制器;


•编码器反馈:增量式AB正交信号, 绝对值编码器(支持SSI、EnDat、Absolute A RS485、BiSS(B&C)协议),霍尔信号,模拟量正余弦(Sin/Cos)编码器,旋转变压器 (外加解析卡);


•RS232 串行接口,波特率可达 115KB;


•CAN2.0 局域总线,兼容 CANopen DS-402,波特率最高 1MHz ;


•EtherCAT 以太网现场总线,作为EtherCAT从站使用CANopen应用协议,用于运动控制设备的DSP-402的EtherCAT(CoE)协议,支持循环同步位置-速度-力矩(CSP-CSV-CST),PVT,插补,回零;


•供电电压:20-90(135/180)VDC;


•电流范围:3Amps-150Amps;







欢迎致电黄工18029063568 陈工18029062968 邓工13538067106,咨询和订购

产品详情



版权所有 © 深圳市欧诺克科技有限公司&欧诺克科技(东莞)有限公司 粤ICP备20046782号
技术支持:易巨信息